Instance Verification Kit (IVK)
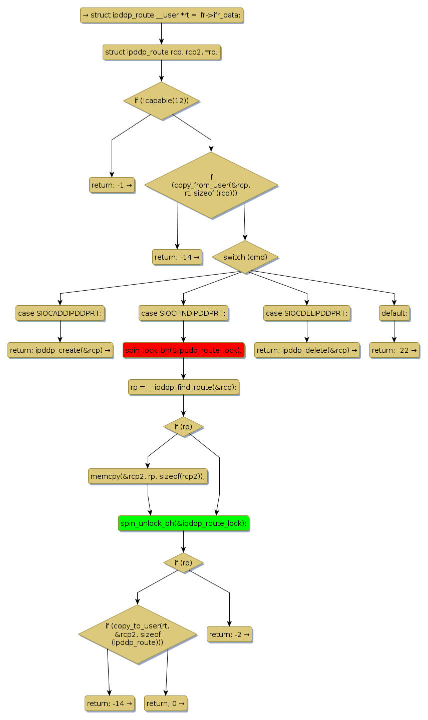
spin lock @ [7878+32+/linux-3.19-rc1/drivers/net/appletalk/ipddp.c]
Instance Signature: ipddp_route_lock
|
The Matching Pair Graph:
|
|
Function Name
|
Control Flow Graph (CFG)
|
Events Flow Graph (EFG)
|
Source Correspondence
|
|
ipddp_ioctl
|
|
|
[7437+11+/linux-3.19-rc1/drivers/net/appletalk/ipddp.c]
|